NoSaturation#

class pymc_marketing.mmm.components.saturation.NoSaturation(priors=None, prefix=None)[source]#

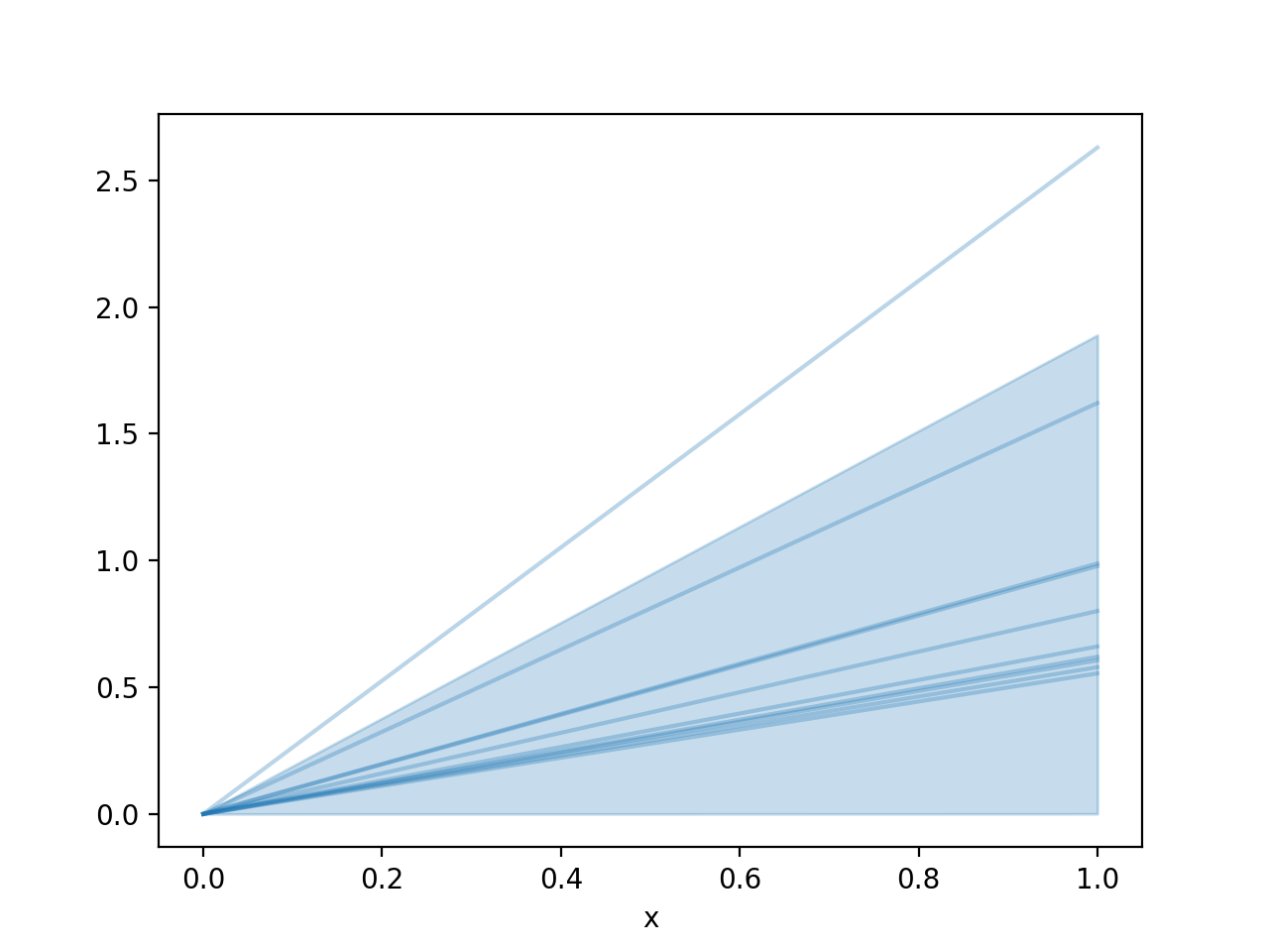
Wrapper around linear saturation function.

(Source code, png, hires.png, pdf)

../../_images/pymc_marketing-mmm-components-saturation-NoSaturation-1.png

Methods

NoSaturation.__init__([priors, prefix])

NoSaturation.apply(x[, dims, idx])

Call within a model context.

NoSaturation.function(x, beta)

Linear saturation function.

NoSaturation.plot_curve(curve[, n_samples, ...])

Plot curve HDI and samples.

NoSaturation.plot_curve_hdi(curve[, ...])

Plot the HDI of the curve.

NoSaturation.plot_curve_samples(curve[, n, ...])

Plot samples from the curve.

NoSaturation.sample_curve([parameters, ...])

Sample the curve of the saturation transformation given parameters.

NoSaturation.sample_prior([coords])

Sample the priors for the transformation.

NoSaturation.set_dims_for_all_priors(dims)

Set the dims for all priors.

NoSaturation.to_dict()

Convert the transformation to a dictionary.

NoSaturation.update_priors(priors)

Update the priors for a function after initialization.

Attributes

combined_dims

Get the combined dims for all the parameters.

default_priors

function_priors

Get the priors for the function.

lookup_name

model_config

Mapping from variable name to prior for the model.

prefix

priors

Get the priors for the function.

variable_mapping

Mapping from parameter name to variable name in the model.