HillSaturation#
- class pymc_marketing.mmm.components.saturation.HillSaturation(priors=None, prefix=None)[source]#
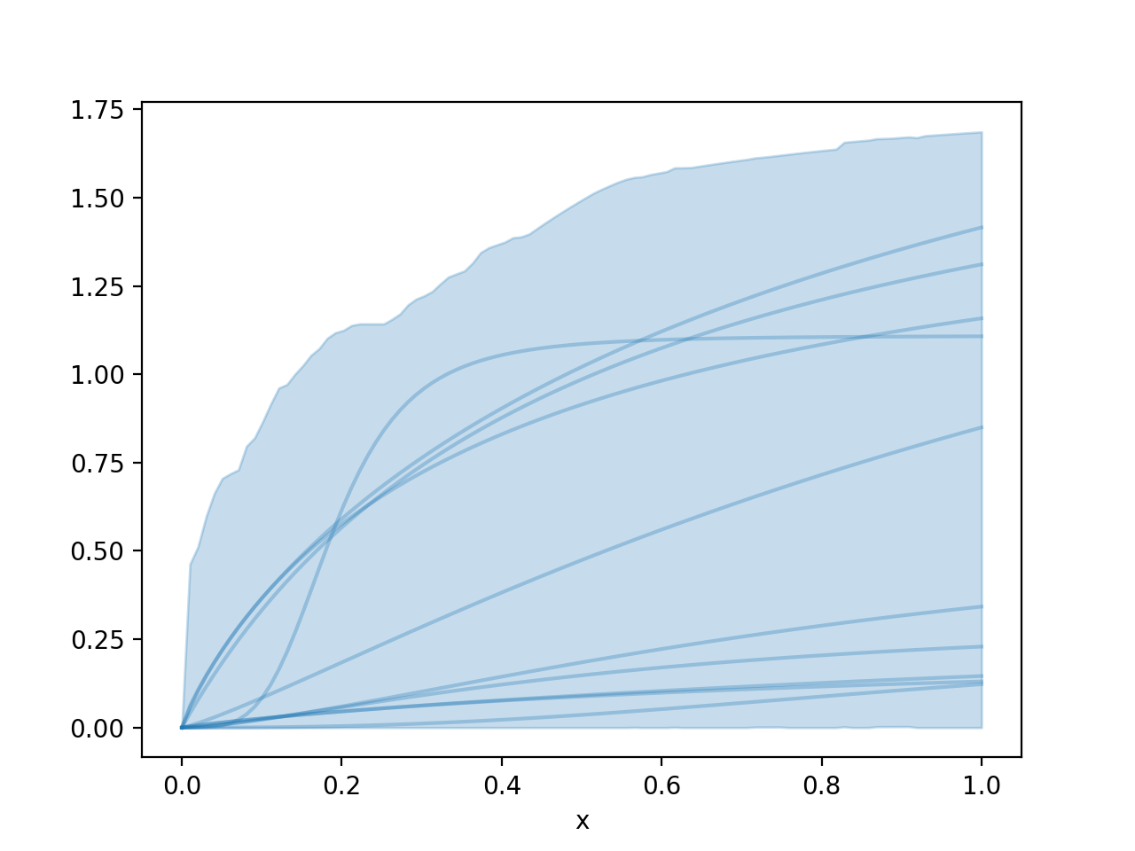
Wrapper around Hill saturation function.
For more information, see
pymc_marketing.mmm.transformers.hill_function().(
Source code,png,hires.png,pdf)
Methods
HillSaturation.__init__([priors, prefix])HillSaturation.apply(x[, dims, idx])Call within a model context.
HillSaturation.function(x, slope, kappa, beta)Hill saturation function.
HillSaturation.plot_curve(curve[, ...])Plot curve HDI and samples.
HillSaturation.plot_curve_hdi(curve[, ...])Plot the HDI of the curve.
HillSaturation.plot_curve_samples(curve[, ...])Plot samples from the curve.
HillSaturation.sample_curve([parameters, ...])Sample the curve of the saturation transformation given parameters.
HillSaturation.sample_prior([coords])Sample the priors for the transformation.
Set the dims for all priors.
Convert the transformation to a dictionary.
HillSaturation.update_priors(priors)Update the priors for a function after initialization.
Attributes
combined_dimsGet the combined dims for all the parameters.
default_priorsfunction_priorsGet the priors for the function.
lookup_namemodel_configMapping from variable name to prior for the model.
prefixpriorsGet the priors for the function.
variable_mappingMapping from parameter name to variable name in the model.